K8凯发(中国)一触即发,人生赢家
首页
关于我们
K8简介
公司领导
组织机构
公司黄页
科学研究
申报与立项
政策与文件
学术交流
研究所
旗下产业
政策文件
专业介绍
培养计划
研究生教育
外国语言文学
翻译硕士
培养与成果
外国语言文学导师
翻译硕士导师
员工工作
工作动态
团学风采
学风建设
研究生工作
员工工作
新闻速递
员工风采
党建思政
工作动态
教工之窗
教工之家
教工风采
信息公开
下载专区
党务工作
教学教务
学术交流
科学研究
综合工作
后勤保障
首页
>
员工工作
>
工作动态
> 正文
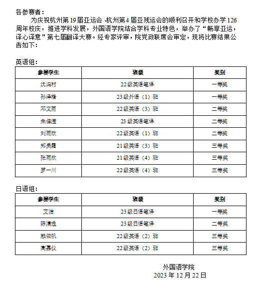
关于公布K8 “畅享亚运,译心译意” 第七届翻译大赛结果的通知
来源:K8
时间:2023-12-25
上一篇:K8举办“暖心护航”冬日送温暖活动
下一篇:公司党委副书记缪鲁加一行到K8调研指导工作